9月11日,“设计生态圈”2025中国家具协会设计工作委员会年会暨金斧中国家居产品创新大赛颁奖典礼在上海举办。中国家具协会理事长徐祥楠出席活动并致辞。中国家具协会副理事长兼秘书长、设计工作委员会主任屠祺作委员会工作报告。中国家具协会副理事长张冰冰,中国家具协会副理事长任玉平,上海博华国际展览有限公司常务副总经理、家具事业部CEO钟蓓红,上海博华国际展览有限公司常务副总经理倪纪良,中国家具协会设计工作委员会副主任许柏鸣、彭亮、于历战、陈春华、侯正光、陈燕飞、戴向东、袁媛、周宸宸,2025金斧中国家居产品创新大赛专家评委陈于书,设计委委员、企业、媒体代表出席活动。
中国家具协会理事长徐祥楠在致辞中表示,设计工作委员会是协会成立比较早的专委会,已组建起最具影响力和凝聚力的核心队伍,19年来秉承搭建平台、开拓思路、促进创新的理念,推动了设计价值与产业发展深度融合。本次年会与金斧大赛颁奖典礼同期举办,有效构建开放共荣的设计生态圈,进一步激发行业稳健向上的内生动力。希望设计师朋友们坚持理想、坚守初心,为我国成为设计强国做出更大贡献。
中国家具协会副理事长兼秘书长、设计工作委员会主任屠祺作《设计工作委员会工作报告》,报告全面总结了设计委在人才促进计划、家居设计中国行、设计创新大赛、设计云享会等方面所做的工作和取得的成效,未来将在委员宣传推介、设计荣誉推优、设计活动支持、国际展览展示等方面开展更多工作,以主席团牵头提案、委员广泛参与的工作模式做好平台建设,不断扩大委员会影响力,推动中国设计走向世界。
上海博华国际展览有限公司常务副总经理、家具事业部CEO钟蓓红在致辞中表示,上海博华始终把“注重设计、引领行业”作为浦东家具家居双展的重点内容进行布局和规划安排,作为国家级行业赛事,金斧大赛对奖项做出优化升级,各企业参赛踊跃,报名企业数量和作品总数都较去年增长显著,未来博华将继续支持原创设计发展,为推动中国设计的创新与突破贡献力量。
中国家具协会副理事长兼秘书长、设计工作委员会主任屠祺为新入会个人委员、团体委员颁发证书
中国家具协会设计工作委员会副主任、深圳家具研究开发院院长、教授、博士生导师许柏鸣作《当代中国家具设计的价值取向》主题演讲,从全球设计思潮的流变、设计含义的重新界定以及当代中国设计的指导方针方面,深入剖析了当代中国家具设计需兼顾文化传承、社会需求与可持续发展,构建具有中国特色、国际影响力的设计体系,助力产业从价格竞争向价值竞争转变。
中国家具协会设计工作委员会委员、东莞市晋达家具有限公司董事长梁伟达作《威廉云尚的传承与创新》主题演讲,从晋达集团的发展历程出发,讲述了威廉云尚品牌的诞生和发展,通过反思“内卷”的本质,明确以设计力量创造属于未来的传统,让优秀的工艺和理念可以代代相传的核心价值,分享了企业在制造向创造转型过程的成功经验。
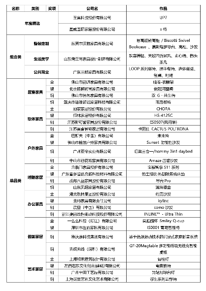
2025金斧中国家居产品创新大赛共收到家居单品和组合产品168件/套,邀请了企业、机构、院校、媒体多领域的专家共同组建评审团,经过初评、复评和终评,评选出单品类获奖作品28件,组合产品3套,年度精选2件。中国家具协会副理事长兼秘书长屠祺、深圳家具研究开发院院长许柏鸣教授、澳门城市大学创新设计学院彭亮教授、清华大学美术学院环境艺术设计系系主任于历战教授、南京林业大学陈于书教授、澳珀家俱艺术总监朱小杰、上汐品牌设计总监吴腾飞、深圳市拓璞设计有限公司创始人兼设计总监陈春华、《INTERNI设计时代》执行总编贺洁被聘任为本届大赛评委。
中国家具协会理事长徐祥楠为金斧大赛专家评委颁发聘书
中国家具协会理事长徐祥楠颁发年度精选荣誉证书和奖杯
中国家具协会副理事长兼秘书长、设计工作委员会主任屠祺,上海博华国际展览有限公司常务副总经理、家具事业部CEO钟蓓红颁发组合产品类、单品类金奖荣誉证书和奖杯
中国家具协会副理事长张冰冰,上海博华国际展览有限公司常务副总经理倪纪良颁发单品类银奖荣誉证书和奖杯
中国家具协会副理事长任玉平,中国家具协会设计工作委员会副主任许柏鸣颁发单品类铜奖荣誉证书和奖杯
2025金斧中国家居产品创新大赛专家评委彭亮、于历战、陈春华、陈于书颁发单品类铜奖荣誉证书和奖杯
中国家具协会设计工作委员会秘书长刘莱丝主持活动
活动回顾了过去一年设计委的工作成效,分享了设计领域的最新理念和经验,见证了金斧大赛的卓越成就,为把握产业趋势,共塑设计生态,搭建设计与制造的交流平台起到促进作用。中国家具协会设计工作委员会始终代表行业优秀设计力量,以促进设计创新成为产业发展核心驱动力为目标,助力中国家具从制造到创造跃进。
附:2025金斧中国家居产品创新大赛获奖名单
