中国家具协会发布行业以旧换新重点推广企业和典型案例
今年2月,中国家具协会根据《国家发展改革委 财政部关于2025年加力扩围实施大规模设备更新和消费品以旧换新政策的通知》(发改环资〔2025〕13号)和《商务部等6部门办公厅关于做好2025年家装厨卫“焕新”工作的通知》(商办消费函〔2025〕29号)精神,组织开展了“2025年中国家具行业以旧换新重点推广企业及典型案例”征集工作。经企业申报和综合评价,北京金隅天坛家具股份有限公司,“「大国品牌·焕新万家」左右家居以旧换新首创双换新机制”等14家企业和案例,入选2025年中国家具行业以旧换新重点推广企业及典型案例名单。
近年来,国家高度重视“两新”工作,中国家具协会积极对接政府部门,推动家具产品纳入消费品以旧换新范围。今年1—4月,在一系列家居家装以旧换新政策措施的带动下,全国限额以上单位家具类商品零售额同比增长20.2%,已连续三个月实现两位数增长。截至4月底,全国家装厨卫“焕新”超过4000万件,作为民生产业的家具行业,为提振内需、满足人们美好生活需求发挥了重要作用。希望更多企业积极参与“两新”工作,提供优质产品和高质量服务。协会将进一步树立先进典型,打造行业品牌矩阵,引导企业把握政策机遇、服务国家发展,为稳增长稳外贸、促消费保民生,发挥更大作用。
近年来,国家高度重视“两新”工作,中国家具协会积极对接政府部门,推动家具产品纳入消费品以旧换新范围。今年1—4月,在一系列家居家装以旧换新政策措施的带动下,全国限额以上单位家具类商品零售额同比增长20.2%,已连续三个月实现两位数增长。截至4月底,全国家装厨卫“焕新”超过4000万件,作为民生产业的家具行业,为提振内需、满足人们美好生活需求发挥了重要作用。希望更多企业积极参与“两新”工作,提供优质产品和高质量服务。协会将进一步树立先进典型,打造行业品牌矩阵,引导企业把握政策机遇、服务国家发展,为稳增长稳外贸、促消费保民生,发挥更大作用。
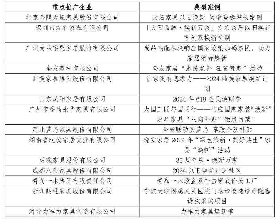
2025年中国家具行业以旧换新重点推广企业及典型案例名单
案例展示
北京金隅天坛家具股份有限公司
天坛家具以旧换新 促消费稳增长案例
天坛家具积极推进家装家居消费品以旧换新,制定低值家装家居资源价值评估标准,常态化开展以旧换新促销活动,重点通过开展各类“以旧换新”品牌活动,将“以旧换新”品牌标签建立在天坛品牌上,逐步形成终端客户共识。举办“天坛焕新家”为主题的首届“以旧换新”展会,携旗下天坛家具、天坛整装等七大品牌,同时联合海尔、格力等多个品牌,为广大消费者推出多重以旧换新补贴政策。借助集团企业、街道等资源,联动小区,携手举办“金隅天坛进社区,便民服务暖人心”系列活动,提供家具以旧换新、卫浴维修维检贴心便民暖心服务,覆盖17个社区28万户居民,间接带动105个社区。天坛家具围绕家装、家电、家具和门窗业务,开展“家具以旧换新”主题营销活动,重点推进家具类“以旧换新”回收体系建设和内外合作资源拓展,针对家装、家电、门窗三类产品均通过外部相对完整的链条,借助第三方资源完成废旧产品的处置工作,探索家具产业处置路径,形成解决社会问题且适配天坛公司发展需求的回收链条。
了解品牌最新活动,可访问“天坛家具TINTAN”微信公众号:
深圳市左右家私有限公司
「大国品牌·焕新万家」左右家居以旧换新首创双换新机制
左右家居积极响应国家号召,发布行业创新模式——“双换新机制”。买左右沙发、床垫5年后10年内,消费者再次购买左右家居产品时,现在所购买产品成交价的50%可抵用现金,相当于两次换新与双重优惠,让消费者换有所值。在全国各左右专卖店参与“以旧换新”活动的消费者,其权益将受到左右家居总部保护。为方便消费者在优惠期内享受到换新优惠权益,左右家居公众号同步上线以旧换新小程序,自动生成电子换新卡,方便消费者实时查看换新进度。
了解品牌最新活动,可访问“左右家居”微信公众号:

广州尚品宅配家居股份有限公司
尚品宅配积极响应国家政策加码惠民,助力家居消费焕新
尚品宅配积极响应国家号召,在普惠政策中率先行动,让利加码补贴政策,引领全民家居焕新。携手女王臻选生活体验官佘诗曼,推出女王臻选焕新精装套餐、整装套餐等系列产品;针对局改需求,推出焕新套餐,两款套餐灵活组合,实现全屋焕新进阶。洞察到厨房改造动静大、周期长、影响生活的诸多痛点,尚品宅配特别为广佛地区消费者专属推出“72小时旧厨焕新”服务,包含拆旧、清运、保洁、改明电、改明水、安装等六大工序,承诺从入场到交付72小时完成,为消费者带来更加省时、省心、省钱的家装焕新便捷体验,在集团补贴20%的基础上,消费者还可叠加享受政府的至高20%补贴。
了解品牌最新活动,可访问“尚品宅配官方”微信公众号:
全友家私有限公司
全友家居“惠民双补 狂省置家”活动
全友家居以“惠民双补 狂省置家”为主题,组织全国专卖店开展以旧换新活动,通过线上线下多渠道宣传,扩大以旧换新活动曝光,有效提升门店客流及销量。
了解品牌最新活动,可访问“全友家居”微信公众号:
曲美家居集团股份有限公司
让家更有想象力——2024曲美家居焕新计划
曲美家居以旧换新活动于2013年开始,至今已成功举办12季。“让家更有想象力——2024曲美家居焕新计划”活动是一项旨在推动绿色消费、提升家居品质、践行企业社会责任的创新活动。消费者可通过线下门店参与以旧换新活动,将旧家具(沙发、床、衣柜等)进行回收,并享受新家具购买折扣及旧家具回收服务。旧家具折价最高可达新家具价格的10%;参与活动的消费者可额外享受免费设计咨询和配送安装服务。曲美率先在行业推出“以旧换新+绿色环保+公益捐赠”的创新模式,打造差异化竞争优势,不仅为消费者提供了实惠的家居升级方案,还通过旧家具的环保处理和公益捐赠,为消费者创造价值,为社会贡献力量,推动了循环经济和可持续发展。
了解品牌最新活动,可访问“曲美家居官方号”微信公众号:
山东凤阳家居有限公司
2024年618全民焕新季
凤阳家居在全民焕新季活动期间,推出专属以旧换新政策,门店负责将用户旧产品处理,并给予消费者相应的优惠政策,购买产品能够享受。公司针对全民焕新季活动推出专属的产品政策,活动产品半价优惠,工厂让利给消费者,同时通过搭建以旧换新登记系统,为消费者发放线上满减券。
了解品牌最新活动,可访问“凤阳家居”微信公众号:
广州市番禺永华家具有限公司
大国工匠与国同行——响应国家家装“焕新”永华家具“双向补贴”钜惠回馈!
永华家具根据广东省以旧换新实施方案要求,开展2024年广州市家装厨卫“焕新”活动,床架、沙发、茶几、桌子、椅子、柜类,近百件家具任选。参与“双补”活动的精磨系列,每一件产品都使用榫卯结构,经过20道不同程度的砂纸处理,从3000目打磨至7000目,粗糙的家具打磨至光滑,虽为红木,却温润如玉。永华家具以品质为先,以行业严格的高标准作为出品的基准线,为千城万家焕新家。
了解品牌最新活动,可访问“永华红木家具”微信公众号:
河北蓝鸟家具股份有限公司
全省联动买蓝鸟 享政企双补贴
蓝鸟公司积极推进落实国家家具以旧换新政策,动员全省经销商进入以旧换新平台,共有80家经销商加入以旧换新范围。自去年10月下旬开始,蓝鸟所有产品系列都加入以旧换新活动中。同时,蓝鸟实行双补贴,在政府补贴基础之上,企业根据不同产品系列再补贴。
了解品牌最新活动,可访问“蓝鸟家具”微信公众号:
湖南省晚安家居实业有限公司
晚安家居2024年“绿色焕新·美好共生”家具“焕新”活动
了解品牌最新活动,可访问“晚安家居”微信公众号:
明珠家具股份有限公司
35周年庆·焕新万家
掌上明珠家居倡导绿色消费理念,鼓励消费者将旧家具进行环保处理,减少资源浪费。所有回收的旧家具由当地门店负责免费拆装回收,并交由专业团队进行分类处理,部分可再利用的家具捐赠给有需要的家庭,其余则进行环保拆解和回收。活动不仅是品牌与社会责任的深度融合,更为环保事业贡献力量。
了解品牌最新活动,可访问“掌上明珠家居”微信公众号:
成都八益家具股份有限公司
2024以旧换新走进社区
八益家具参与第三十五届“武侯闹春”系列文化活动,并将八益床垫和以旧换新活动融入展示,为居民讲解产品及以旧换新政策,带来更好的睡眠选择,也为环保事业贡献一份力量。八益床垫将继续秉持品质至上、服务社会的理念,积极参与各类社区活动,为更多家庭带来优质的睡眠产品和贴心的服务。
了解品牌最新活动,可访问“成都八益家具股份有限公司”微信公众号:
青岛一木集团有限责任公司
青岛一木政企双补击穿底价抢工厂
了解品牌最新活动,可访问“青岛一木家居”微信公众号:
浙江朗通家具股份有限公司
宁波大学附属人民医院门急诊改造诊疗配套设施采购项目
浙江朗通家具股份有限公司通过技术创新、高效协同与精准服务,不仅助力院方打造了现代化医疗空间,更彰显了“以患者为中心,以医疗为本”的品牌理念,结合医院人流动线与功能分区需求,设计符合医疗流程的家具布局方案,提升空间利用率。同时利用原有家具进行改造,实现旧家具焕新和再利用。
了解品牌最新活动,可访问“RUMDOM浙江朗通家具”微信公众号:
河北力军力家具制造有限公司
力军力家具焕新季
力军力家具2024全年共举办12届“家具焕新季”活动,全国经销商全程参与。凡购买并使用力军力品牌沙发2年至30年,均可携旧沙发至门店参与以旧换新,企业提供免费上门回收旧品、送新沙发入户安装的一站式服务,并实行“政企双补”政策,帮助顾客以更优成本实现家居升级,有效激发家具换新消费活力。
了解品牌最新活动,可访问“力军力沙发”微信公众号:

声明:如有信息侵犯了您的权益,请告知,本站将立刻删除。