中国家具协会销售商委员会成立大会顺利召开

9月19日,中国家具协会销售商委员会成立大会在北京顺利召开。中国轻工业联合会党委副书记、世界家具联合会主席、亚洲家具联合会会长、中国家具协会理事长徐祥楠,中国家具协会副理事长张冰冰,世界家具联合会秘书长、亚洲家具联合会副会长兼秘书长、中国家具协会副理事长兼秘书长屠祺,中国家具协会副理事长、克拉斯国际家居有限公司董事长王大为,中国家具协会副理事长、东莞市家商联贸易有限公司董事长郭新文等领导嘉宾,以及政府和销售商代表等近百人出席会议。

徐祥楠理事长在讲话中指出,销售商是我国家具市场的中坚力量。面对家具电商快速发展,行业化危为机,创新营销模式,积极尝试新零售,助力企业线上线下融合发展。中国家具协会非常重视销售商群体和相关工作,通过开展调研,组织会议,举办展览等途径,为相关领域的工作奠定了基础。相信在各位主席、委员的支持和共同努力下,销售商委员会必将发挥出更加有效的专业潜能和行业优势。当前,国内国际产业格局不断变化,消费模式、市场需求日新月异,委员会要成为大家共享平台经济红利,维护自身发展权益的重要组织。希望销售商委员会,树立核心主导地位,引导销售商群体实现在行业中的创新再发展。相信在委员会的引导带领下,在广大销售商的积极参与下,中国家具协会销售商委员会一定能够广泛团结行业同仁,取得新的成绩,销售商群体一定能够实现新的发展,为继续推动中国家具产业的繁荣兴盛,贡献新的更大力量。

中国家具协会副理事长张冰冰宣读了《关于屠祺、王大为等任职的决定》。

中国家具协会副理事长兼秘书长、销售商委员会主任屠祺作《销售商委员会工作报告》。她围绕团结、责任、创新、国际化四个关键词勾勒出委员会的重点工作框架,并指出,中国已开启全面建设社会主义现代化国家新征程,经济已由高速增长转向高质量发展,大众消费逐渐从商品消费向服务型消费转变,这将为家具行业开拓新的市场带来更多机遇。未来,中国家具协会将积极凝聚行业力量,努力搭建合作平台,以资源做支撑,以创新促发展,为推动实现每一个家庭的美好家居生活,做出更多更大的贡献。
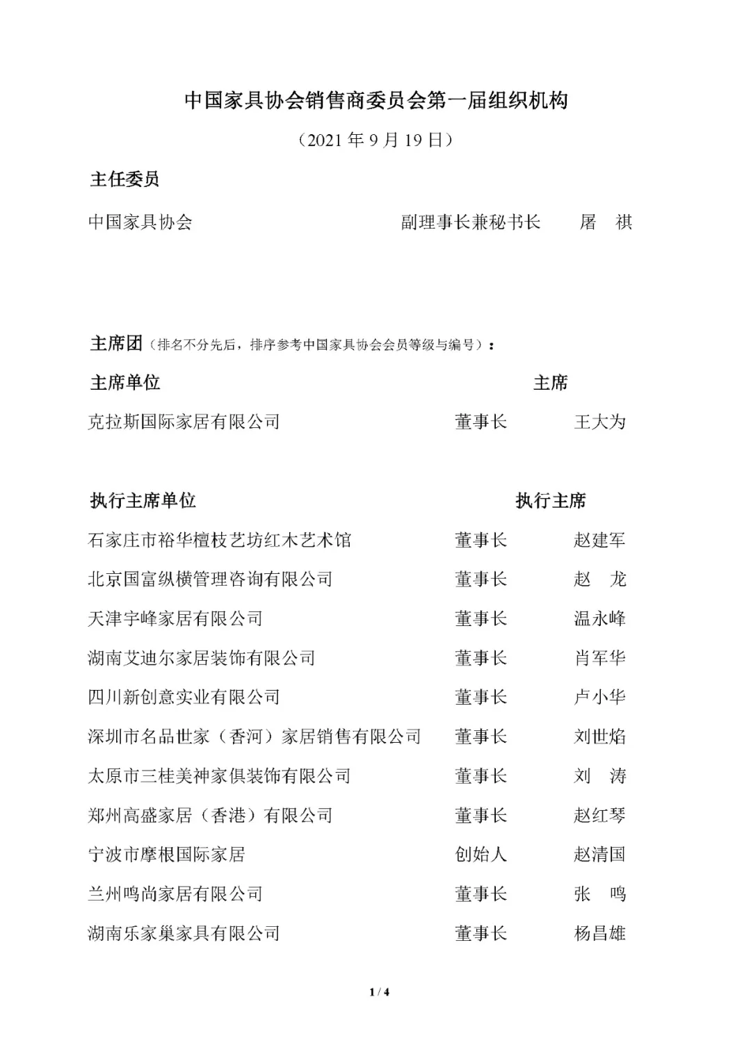
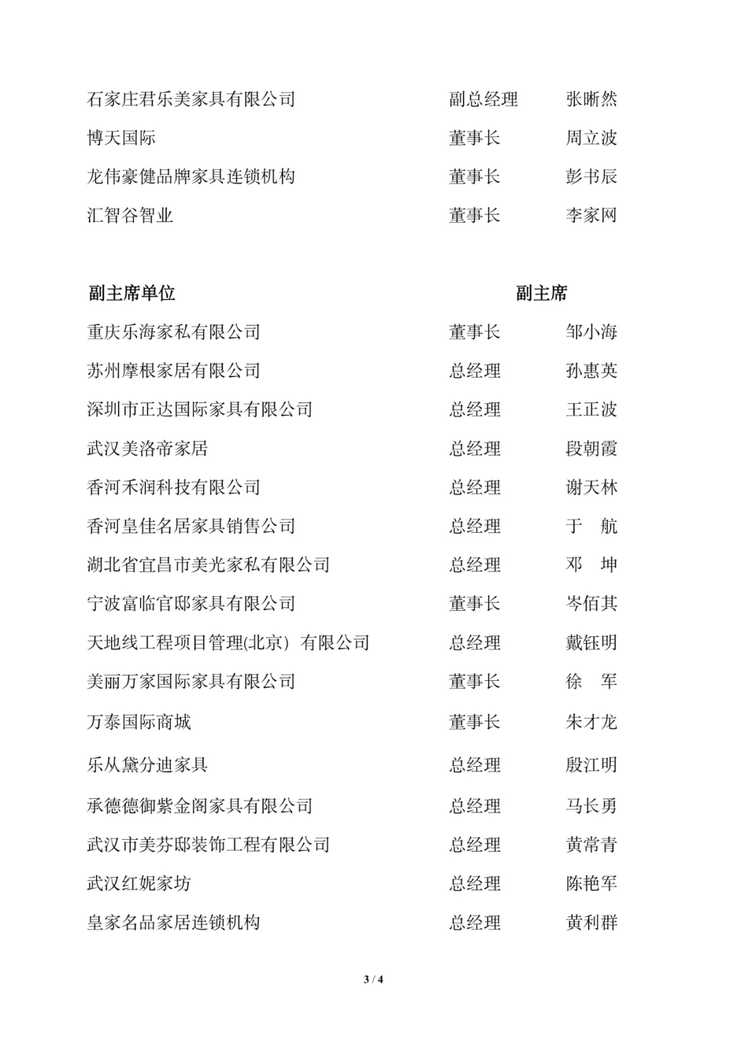
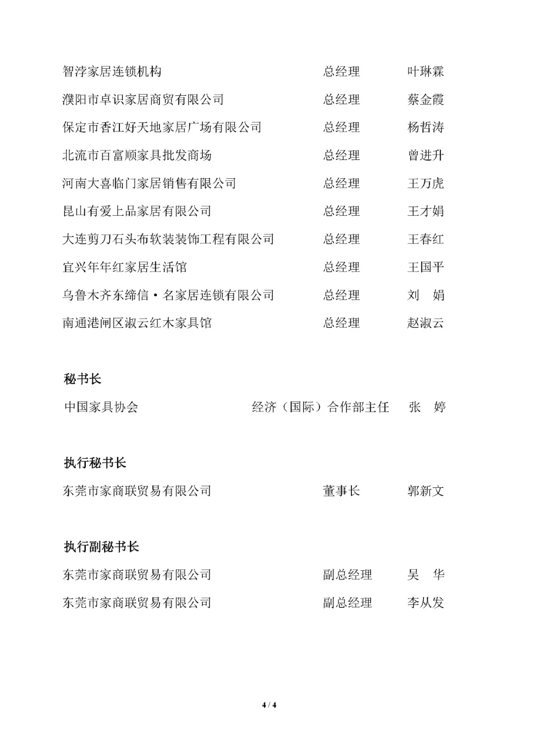
大会通过了销售商委员会的《组织机构》及《工作条例》。

中国家具协会副理事长兼秘书长屠祺任销售商委员会主任,中国家具协会副理事长、克拉斯国际家居有限公司董事长王大为任销售商委员会主席。

中国家具协会经济(国际)合作部主任张婷任销售商委员会秘书长,中国家具协会副理事长、东莞市家商联贸易有限公司董事长郭新文任销售商委员会执行秘书长,吴华、李从发任销售商委员会执行副秘书长。






中国家具协会副理事长兼秘书长、销售商委员会主任屠祺,中国家具协会副理事长、销售商委员会主席、克拉斯国际家居有限公司董事长王大为给销售商委员会执行主席与副主席分别颁发证书。

中国家具协会副理事长、销售商委员会主席、克拉斯国际家居有限公司董事长王大为发言。他探讨了当前销售商的定位,围绕分销和链接、场景体验和服务交付、供应链和零售链创新等方面进行了深入解读,同时,他分析了销售商未来发展所需的营商环境,表示委员会将实现家具经销商圈的年轻化、知识化、多元化,搭建销售商深度交流的平台、优化营商环境的平台、链接优质跨界资源的国际化平台、终端运营人才培养与孵化的平台、标杆大商荣耀的平台,全力以赴,实现更大发展。

大会由中国家具协会经济(国际)合作部主任、销售商委员会秘书长张婷主持。
本次大会确认了首届组织架构,通过《工作条例》,为未来的委员会工作打下良好基础。中国家具协会将充分汇聚行业资源,服务市场需要,推动产业链高水平发展。期待着各方携手,为满足人民美好生活需要做出重要贡献。
会议同期召开了中国家具协会传统家具专业委员会年会暨衍生——2021中国红木家具文化发展论坛,故宫博物院专家、工艺美术大师与红木企业家围绕红木家具产业的未来发展进行了多方面分享,并举行了销售商与红木企业的对话交流活动。
附:




声明:如有信息侵犯了您的权益,请告知,本站将立刻删除。