中国家具协会智能制造装备专业委员会成立大会在东莞顺利召开

7月23日,中国家具协会智能制造装备专业委员会成立大会暨“以智为本共造未来”论坛在东莞顺利召开。大会由中国家具协会主办,国际名家具(东莞)展览会承办。中国轻工业联合会党委副书记、中华全国手工业合作总社副主任、党委副书记、世界家具联合会主席、亚洲家具联合会会长、中国家具协会理事长徐祥楠,中国家具协会副理事长张冰冰,世界家具联合会秘书长、亚洲家具联合会副会长兼秘书长、中国家具协会副理事长兼秘书长屠祺,东莞市厚街镇领导方活力,广东现代会展管理有限公司展贸开发总经理方润忠,广东省家具协会会长王克,山东省家具协会会长牛广霞,广州市家具行业协会秘书长陈允,湖北省定制家居协会顾问龚德洪,顺德伦教木工商会会长刘乐球,南兴装备股份有限公司副总经理何健伟,中山市华辰机电科技有限公司董事长李锦洪,广东意达数控科技有限公司总经理罗炳洪,广东大族粤铭集团股份有限公司副总经理卓飞,南京林业大学教授、博士生导师李军,尚品宅配集团圆方软件副总经理丘权等领导嘉宾出席大会。

中国家具协会理事长徐祥楠在讲话中指出,装备制造业是国之重器,是实体经济的重要组成部分,已成为衡量国家工业化进步水平的重要标志。装备企业主动融入家具行业,为提升关键软硬件创新和供给能力,增强国际竞争优势,发挥了重要作用。中国家具协会十分重视智能装备对家具行业的整体推动促进,引导企业有序开展智能制造体系建设。希望各位委员把握优势、乘势而为,通过智能车间、智能工厂、智能园区建设,带动智能制造装备加速迭代升级;推动5G+工业互联网、数字孪生、人工智能等新技术创新应用,研制国际领先的新型自主智能装备;全面提升家具制造基础技术推动力、供应链掌控力、产品创新先驱力、商业模式延展力,为行业智能化生产、规模化定制、网络化协同、数字化管理积极赋能。

广东现代会展管理有限公司展贸开发总经理方润忠致辞。他表示,广东省智能制造装备产业以“加快机器换人”的绝对优势领跑全国,智能制造装备专业委员会成立大会选择在东莞举办,是产业的选择,也是中国家具协会与展会的双向奔赴——打造智能制造的前沿交流地。

中国家具协会副理事长、智能制造装备专业委员会主任张冰冰作工作报告。她表示,专委会今后将在搭建服务平台、创建合作研发平台、组织培训、贯彻循环经济发展、跨行业交流、联合定制标准等六个方面开展重点工作,为传统产业转型升级,培育新产业、新业态、新模式提供创新引擎和有力保障。

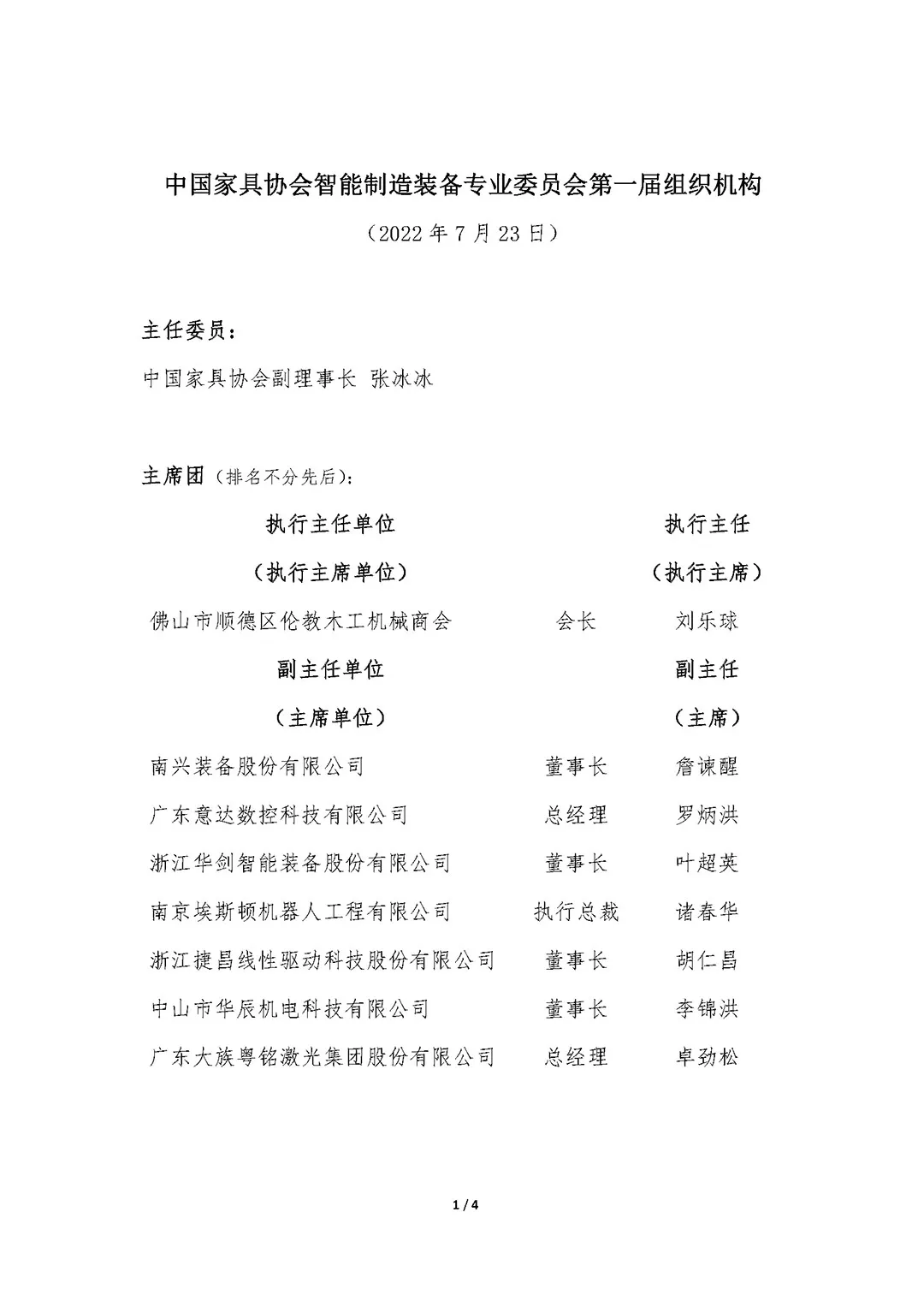
中国家具协会副理事长兼秘书长屠祺宣读任命决定。张冰冰兼任智能制造装备专业委员会主任,刘乐球任执行主任(主席团执行主席),詹谏醒、罗炳洪、叶超英、诸春华、胡仁昌、李锦洪、卓劲松任副主任(主席团主席),罗岩任秘书长。



中国家具协会理事长徐祥楠为执行主任(执行主席)、副主任单位(主席单位)颁发证书。





中国家具协会副理事长、智能制造装备专业委员会主任张冰冰,中国家具协会副理事长兼秘书长屠祺为委员单位、副秘书长颁发证书。

智能制造装备专业委员会执行主任(执行主席)、佛山市顺德区伦教木工机械商会会长刘乐球代表主席团发言。他表示,家具企业面临劳动力成本、资源与环保压力持续上升等难题,只有通过借鉴学习工业4.0,才能重建企业的成本优势,生产设备的创新将真正影响行业的发展。相信在中国家具协会的领导和大家的共同努力下,智能制造装备专委会能够成为服务行业、服务企业稳健发展的重要窗口,为推动中国智能制造装备的发展做出积极贡献。

南京林业大学家居与工业设计学院教授、博士生导师李军以“智能智造一体化”是企业发展必由之路为主题进行演讲。通过主持规划的家具制造工厂、家具产业集群和家具产业园等近40项项目实例,分享最新研究成果。


尚品宅配集团圆方软件副总经理丘权以“制造企业数字化转型实现路径及方法”为主题进行演讲。通过理论与实践相结合的生动分析,分享圆方软件如何支持促使尚品宅配成为工业4.0智能制造标杆企业。

中国家具协会智能制造装备专业委员会秘书长罗岩主持大会。

智能制造装备专业委员会的成立,为推进家具行业数智化发展,探索跨行业互动提供了广阔平台。装备领域重点企业将携手并进,踔厉奋发,为创造家具行业更加美好的明天贡献积极力量!
附件:




声明:如有信息侵犯了您的权益,请告知,本站将立刻删除。