抗击疫情,家具行业在行动(三)
2月3日,中共中央政治局常务委员会召开会议,听取中央应对新型冠状病毒感染肺炎疫情工作领导小组和有关部门关于疫情防控工作情况的汇报,研究下一步疫情防控工作。中共中央总书记习近平主持会议并发表重要讲话。这是疫情发生以来,中央政治局常委会第二次召开会议进行专题研究。
2月6日,中共中央政治局常委、国务院总理、中央应对新型冠状病毒感染肺炎疫情工作领导小组组长李克强主持召开领导小组会议。会议指出,要贯彻落实习近平总书记重要讲话和中央政治局常委会会议精神,按照中央应对疫情工作领导小组部署,坚持依法科学有力有序,有针对性加强全国防控工作。
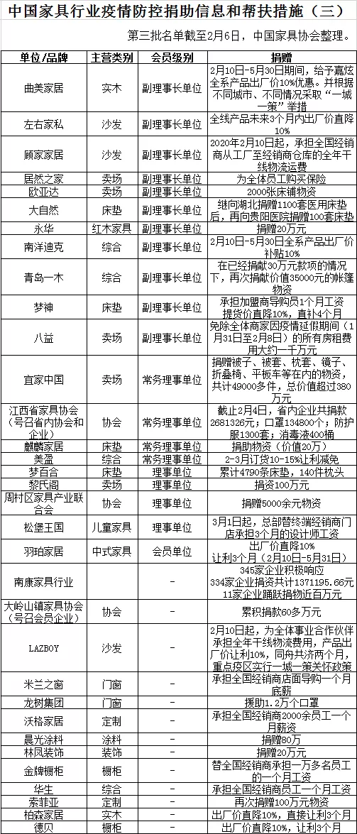
面对疫情,家具行业响应中央号召,勇担社会责任,持续为疫情防控贡献自身力量。据中国家具协会不完全统计,截至2月6日,协会会员及相关单位捐资捐物总额已超2.3亿元。


宜家

曲美

南洋迪克

黎氏阁

青岛一木

左右

欧亚达

林凤装饰

大岭山

索菲亚
共度时艰,众志成城。我们相信,在党中央的坚强领导下,在全国人民的共同努力下,我们必将打赢疫情防控阻击战!
点击查看:抗击疫情,家具行业在行动
点击查看:抗击疫情,家具行业在行动(二)
声明:如有信息侵犯了您的权益,请告知,本站将立刻删除。