中国家具行业职业能力评价工作全面开展

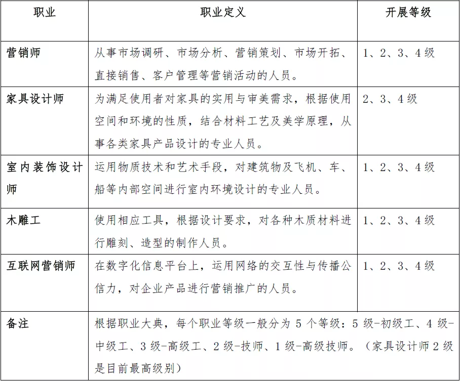
中国家具协会于2021年3月在北京国富纵横文化科技咨询股份有限公司设立“中国家具协会职业技能培训中心”。4月,中心全面开展中国家具行业职业能力评价工作,至今累计开展营销师、家具设计师、木雕工等职业评价23期600余人,已形成了一套科学、规范、有序的人才评价机制,为行业培养更多的高素质技术技能人才、能工巧匠、大国工匠,为建立国家、行业、企业联动的人才体系,助力中国家具高质量发展提供人才支撑。
为了在2022年度更好地贯彻落实职业技能提升工作,现就职业能力评价工作安排通知如下:

2022年度职业技能一级/二级评价工作

其中,二级、三级职业能力评价工作均以每月开班一期的进度在有序推进。
中、高职院校学生开展职业能力评价的安排,将另行发送通知至各院校。

职业能力评价报名联系方式
中国家具协会职业技能培训中心
联系人:张欣,联系电话(同微信):15811396209
报送邮箱:zynlpj@allgf.cn
附件1:《轻工行业职业技能等级评价考生申报表》
附件2:《高级营销师职业能力评价培训课程介绍》
附件3:《高级设计师职业能力评价培训课程介绍》
声明:如有信息侵犯了您的权益,请告知,本站将立刻删除。